通知公告

通知公告
当前位置: 首页   /   通知公告   /   正文

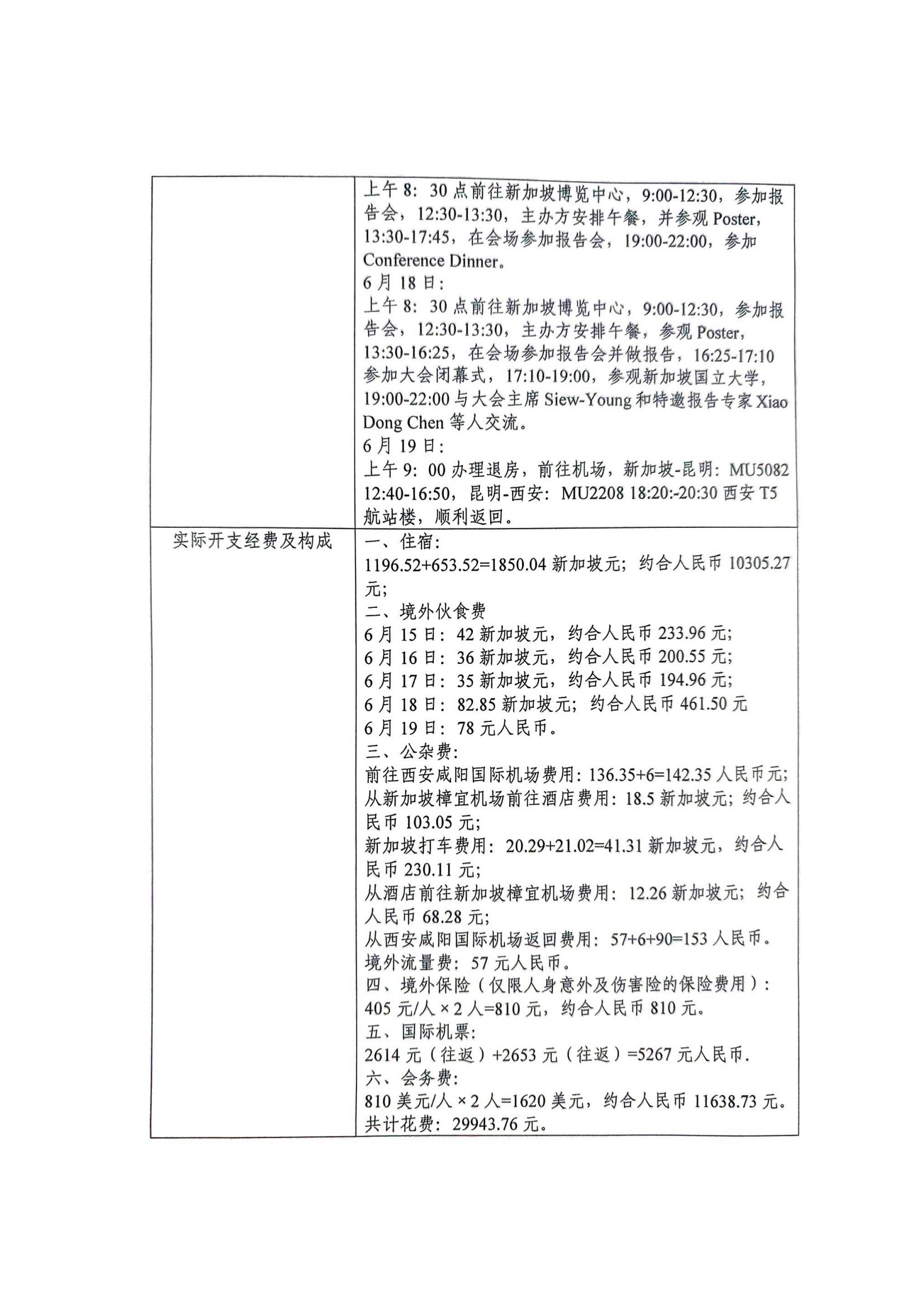
因公出访任务行后公示表



上一条:公示
下一条:公示


打印 /    / 关闭 /